As part of an interaction design studio, I worked with teammates Zoe Clark and Sue Kim to develop an app design based on design research we conducted earlier in the course. We found an opportunity to improve digital communication between friends by elevating casual communication between friends from text-based messaging to audio-based messaging. The result is PEAR, an fun app that allows the user to creatively interact with their friends.
Mapping Opportunity
After analyzing how people currently communicate, we discovered that there was not a casual form of messaging that utilized audio. Phone calls take planning and time from both conversation participants. We decided to create an audio messaging app to help connect friends together a unique way.
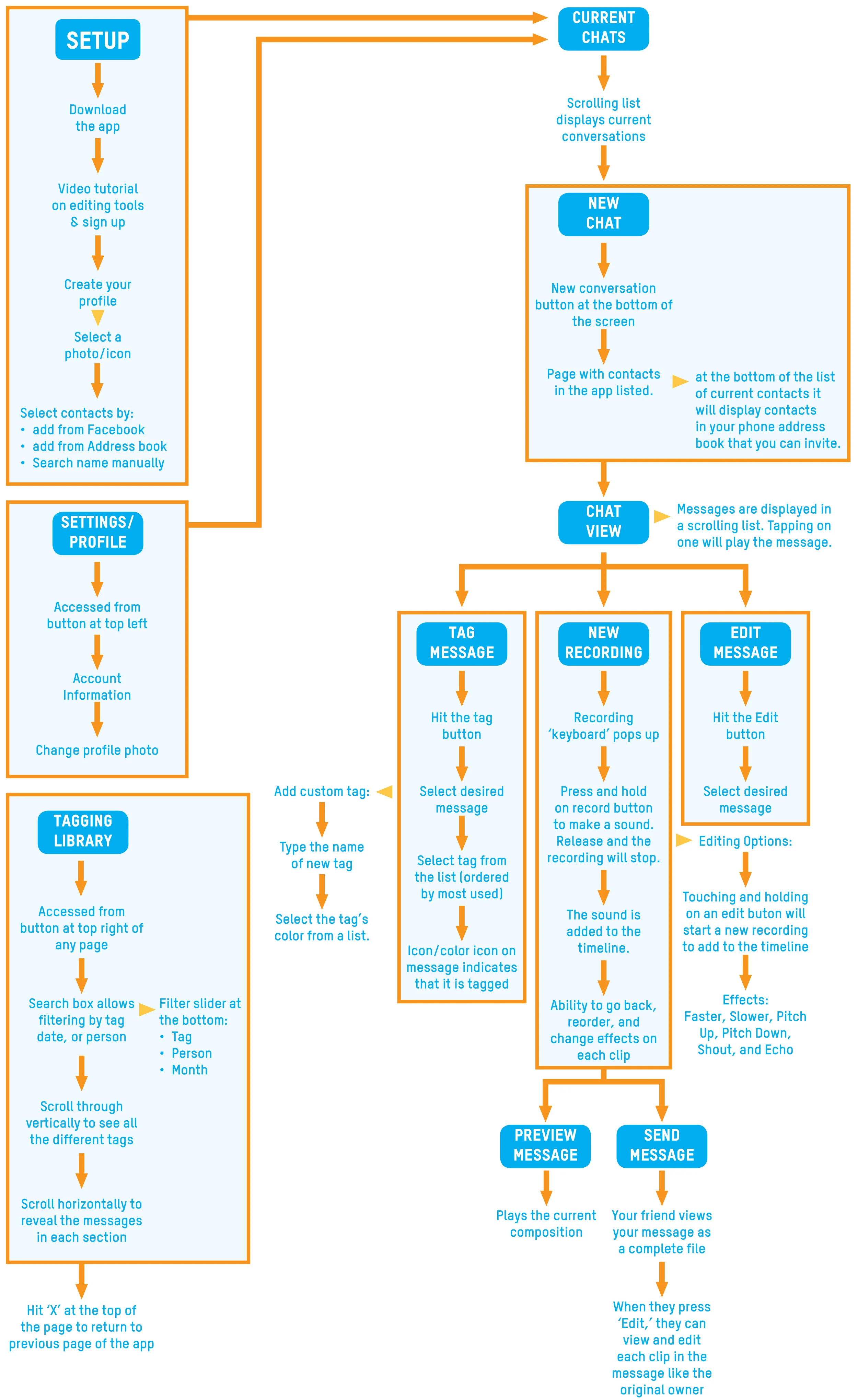
Information Architecture
(click to enlarge)
After defining the features we wanted to include, we mapped out the user experience in this information architecture map. From there we were able to develop wireframes and screenshots for the app.
PEAR Screenshots
Initial Concept Screenshots
These screenshots helped us to develop different user interfaces and overall aesthetic feel.
